
高盛预测,小米智能手机平均售价在2026及2027年将分别同比增长6%和4%。该行指出,在内存成本上升的背景下,提升手机平均售价已成为小米2026年的首要营运重点。在电动车业务方面,高盛预计2026年交付量约为67万辆,高于公司原先55万辆的指引,主要由SU7改款车型、加强营销的YU7及即将推出的第三款SUV车型所带动。尽管行业整体背景温和,但小米通过更高端车型提升平均售价的策略,仍有望支持盈利结构改善。
炒股就看金麒麟分析师研报,巨擘,专科,实时,全面,助您挖掘后劲主题契机!
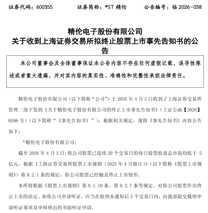
上交所将对公司股票作出隔断上市的决定。
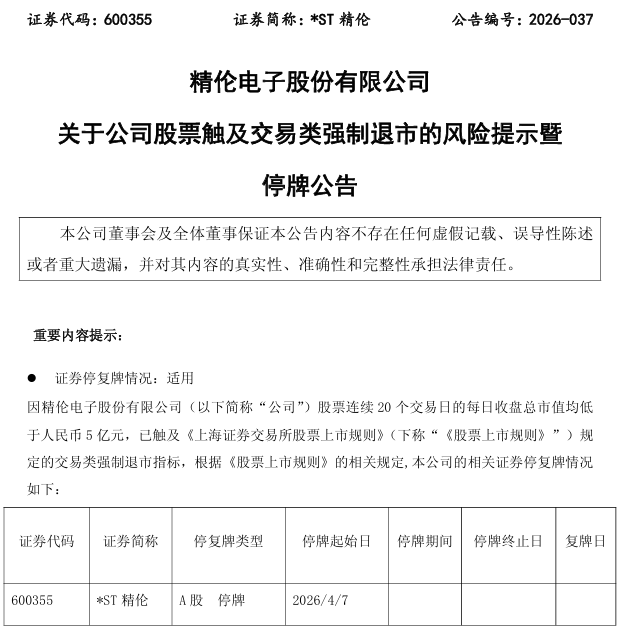
*ST精伦(600355)4月3日晚间公告,甘休2026年4月3日,公司股票收盘总市值为2.85亿元,流畅20个交游日的逐日收盘总市值均低于东谈主民币5亿元,已涉及《上海证券交游所股票上市王法》(下称《股票上市王法》)法例的交游类强制退市主见,字据《股票上市王法》第9.2.1条第一款第五项法例,公司股票涉及隔断上市要求。公司股票可能被上海证券交游所(下称“上交所”)隔断上市交游。
字据《股票上市王法》的相关法例,公司股票自2026年4月7日(周二)开市起停牌。上交所上市委员会在公司提议听证、讲明和筹商的谋划期限届满省略听证步调完了后15个交游日内,即是否隔断公司股票上市事宜进行审议,作出独处的专科判断并造成审议倡导。上交所字据上市委员会的审议倡导,作出是否隔断股票上市的决定。上交处所公告上市公司股票隔断上市决定之日后5个交游日内对其赐与摘牌,公司股票隔断上市。
字据《股票上市王法》的法例,交游类强制退市公司股票不插足退市整理期交游。敬请巨大投资者属目投资风险。
本日稍晚技巧,*ST精伦再次公告,公司于2026年4月3日收到了上交所处理二部属发的《对于精伦电子股份有限公司的隔断上市预先讲述书》(上证公函【2026】0598号),免息炒股配资其中提到,上交所将字据《股票上市王法》第9.1.10条、第9.2.7条等法例,对公司股票作出隔断上市的决定。
甘休4月3日收盘,*ST精伦再度跌停,股价报0.58元/股,总市值为2.85亿元。
值得一提的是,*ST精伦主交易务捏续萎缩,甘休2025年,还是流畅7年耗费,最近3年浮现的交易收入永恒徬徨于1.5亿元傍边。同期,该公司财富质料欠安,净财富不及1亿元,财富欠债率超50%,筹备行径现款流捏续净流出,流动性急切。
据证券时报此前报谈,跟着近期年报浮现周边,不少*ST公司教唆退市风险。其中,*ST熊猫(维权)、*ST岩石、*ST正平(维权)、*ST沐邦(维权)等多家公司反复教唆可能靠近的财务类退市风险。举例,*ST熊猫非标倡导所涉事项尚未有实践弘扬,退市风险极高,股价却涉及两次股票交游很是波动;*ST岩石财务类退市预期尽头明确,*ST正平、*ST沐邦也反复教唆存在净财富为负、非标审计倡导等首要退市风险。
业内东谈主士指出,对于高风险的股票,其还是基本丧失捏续筹备才智,短期的股价波动无法改造最终的气运,连涨之后频频会随同大跌,投资者对此要高度警悟。
抽象自:公司公告、证券时报此前报谈
盛达优配
海量资讯、精确解读,尽在新浪财经APP
遭殃剪辑:刘万里 SF014同翔网配资
红藤网配资佳禾资本信钰配资永隆资本盛达优配富腾优配提示:文章来自网络,不代表本站观点。